Product Summary
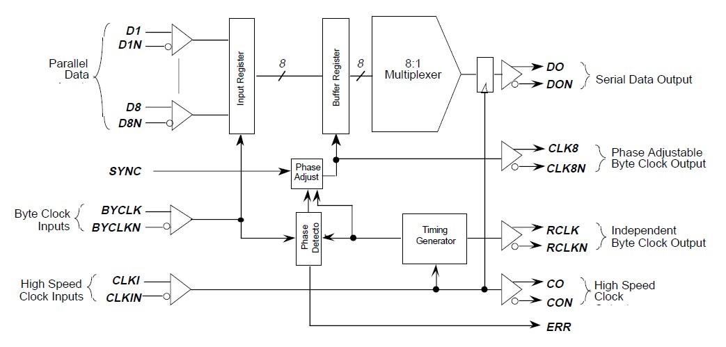
The VS8021 is a high speed SONET interface device capable of handling serial data at rates up to 2.5 Gbits/second. It can be used for STS-3 through STS-48 SONET applications. The device is fabricated in gallium arsenide using the Vitesse H-GaAs E/D MESFET process which achieves high speed and low power dissipation. The VS8021 is packaged in a ceramic 52-pin leaded ceramic chip carrier.
Parametrics
VS8021 absolute maximum ratings: (1)Power Supply Voltage (VTT): -3.0V to + 0.5V; (2)Power Supply Voltage (VEE): VTT + 0.7V to -6.0V; (3)ECL Input Voltage Applied (VECLIN): -2.5V to + 0.5V; (4)High Speed Input Voltage Applied (VHSIN): VEE -0.7V to VCC + 0.7V; (5)Output Current (DC, output HIGH) (IOUT): -50 mA; (6)Case Temperature Under Bias (TC): -55℃ to + 125℃; (7)Storage Temperature (3) (TSTG): -65℃ to + 150℃.
Features
VS8021 features: (1)Serial Data Rates up to 2.5 Gb/s; (2)Parallel Data Rates up to 312.5 Mb/s; (3)ECL 100K Compatible Parallel Data I/Os; (4)Divide-by-8 Clock for Synchronization of Parallel Data to Interfacing Chips; (5)Compatible with STS-3 to STS-48 SONET Applications; (6)Differential or Single-Ended Inputs and Outputs; (7)Low Power Dissipation: 2.3W (Typ. Per Chip).
Diagrams

![]() |
![]() VS8001 |
![]() Other |
![]() |
![]() Data Sheet |
![]() Negotiable |
|
||||||||||||
![]() |
![]() VS8004 |
![]() Other |
![]() |
![]() Data Sheet |
![]() Negotiable |
|
||||||||||||
![]() |
![]() VS800A |
![]() Littelfuse |
![]() Gas Discharge Tubes (GDTs) / Gas Plasma Arrestors VS800A |
![]() Data Sheet |
![]()
|
|
||||||||||||
![]() |
![]() VS800A-B |
![]() Littelfuse |
![]() Gas Discharge Tubes (GDTs) / Gas Plasma Arrestors VS800A-B |
![]() Data Sheet |
![]() Negotiable |
|
||||||||||||
![]() |
![]() VS800C |
![]() Littelfuse |
![]() Gas Discharge Tubes (GDTs) / Gas Plasma Arrestors VS800C |
![]() Data Sheet |
![]()
|
|
||||||||||||
![]() |
![]() VS800SM |
![]() Littelfuse |
![]() Gas Discharge Tubes (GDTs) / Gas Plasma Arrestors VS800SM |
![]() Data Sheet |
![]()
|
|
||||||||||||
(China (Mainland))









